
In this blog post, we’re excited to share the research we did for flight bookings for our trip to Japan in March. We booked our tickets sometime in the middle of September, and cash value of the tickets in economy was already sky-rocketing — hovering around the low $2000s for a return ticket. Our goal in this post is to show you how we’re going to use travel reward points effectively. After some research, we had several possible plans in mind described in detail below and we’ll reveal what we actually booked at the end. With travel rewards, we planned to cover most of our travel and accommodation expenses during the two-week trip, leaving only three other categories of expenses to be paid in cash: internal transportation (like public transport, Shinkansen or Uber), food, and souvenirs.
We could only find economy tickets when we started planning our trip 6 months ahead of our travel. Thus, our initial bookings were made in economy to lock in our travel dates so that we could finalize other logistics such as accommodation, local sightseeing etc. We kept an eye out for any last minute business class tickets that could be booked using points. Read on to find out what we did!
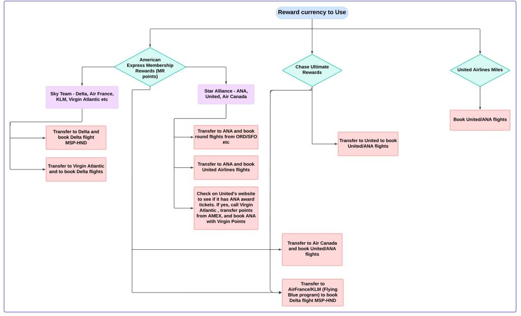
Our Flight Strategies
Cutting to the chase, our research led us to several promising flight options from the Twin Cities (MSP) to Japan.

Delta Economy via Virgin Atlantic: Delta’s award pricing is ridiculous — they charge anywhere upwards of 100,000 miles for a one-way economy ticket — unless they are running some award sale (which is not very often and if you have a specific time and destination for travel, the coincidence that there is a sale at the time of booking seems rare). But, Virgin Atlantic has a much better award pricing for Delta. One way economy awards to Japan cost around 35000 points (this has recently changed to 49500 points after Virgin updated their prices for Delta awards). While it has been extremely hard to find business class awards on Virgin for Delta flights, it looks like economy award space is easier to find. We would transfer our Amex MR points to Virgin and book a direct flight to and from Tokyo (NRT/HND).
Delta economy via Air France or KLM: The second option is to fly Delta MSP-HND but book through Delta’s Sky Team partners Air France and KLM. Air France and KLM have a reward program known as Flying Blue, and Amex as well as Chase Ultimate rewards can be transferred to Flying Blue.
ANA flights: The third option we looked at was booking flights with ANA, a Japanese airline. ANA has flights to Tokyo from a few cities in the US. The easiest for us would be flying out of Chicago since we can just drive there from MSP. Other good options are Los Angeles, San Francisco, or Seattle, but for those, we’d need to book positioning flights from MSP.
To book ANA flights, we have a few choices. We can do it through ANA’s website, or we can use either Virgin Atlantic or United Airlines (or any Star Alliance for that matter) if ANA has made award seats available for booking.
Now, let’s talk about the points we have. We can use our Amex Membership Rewards points to transfer to ANA or Virgin Atlantic. But there’s a catch (actually two): ANA passes on fuel surcharges and these days its actually quite a big amount — around 250 USD per person one way. The second catch is that award bookings on ANA have to be round-trip. On the other hand, booking through Virgin Atlantic can be done for each way separately. The tricky part is that booking ANA flights through Virgin Atlantic can’t be done online. ANA awards don’t show up when searching on Virgin Atlantic’s website. Awards that ANA makes available for its partners such as Star Alliance carriers/Virgin Atlantic can be found out using United’s website. If we find available seats and they work for us, we’d then call Virgin Atlantic to confirm the availability, transfer the needed points, and complete the booking. It’s worth noting that ANA usually releases more award seats for their own members and they often do this before opening them up to partner airlines like Virgin Atlantic. So, while booking ANA flights might seem a bit complicated, it can be a good option if we can find the right seats and manage the points transfer efficiently. One thing to keep in mind is that Amex points transfer over instantly to Virgin Atlantic but it takes 24–48 hours to transfer to ANA. The award could disappear by the time the points transfer is complete. So there’s always that additional risk when transferring points to and booking flights with ANA.
United possibilities: United releases some of its award space to its star-alliance partners and we could use our Amex Membership Rewards points to book United’s economy awards on ANA’s website. Alternatively, we could also book directly through United’s website. However, the challenge with booking on United’s website is that the 80,000 United miles we have won’t be enough to cover the round-trip airfare for both of us. To make up for this, we’d need to transfer some of our Chase Ultimate Rewards points to United.
We’d prefer to save our Chase Ultimate Rewards points for our hotel stays (More on hotels in a separate post). So, for now, it’s unlikely that we’ll use our United miles for these flights — unless we’re booking a positioning flight to the west coast from MSP, or if something unexpected happens and we end up with more United miles in the next couple of months. Our focus is on using these miles smartly and efficiently.
Keeping other options open: We will also be mindful of Air Canada Aeroplan’s versatility. Air Canada’s award pricing isn’t the best but as a Star Alliance member, Aeroplan extends access to ANA and United flights, alongside other non-alliance partners like Korean Air. With transfer partners encompassing Amex Membership Rewards, Chase Ultimate Rewards, and Capital One miles, it stands out as a remarkably versatile option. There are plenty of other possibilities but we’ve captured all the major ones that are applicable to our situation and with the points and miles we had accumulated at the time of booking.
Our initial booking

In the end, we executed our booking by transferring reward points to Virgin Atlantic, securing our Minneapolis to Tokyo journey. The cost for this booking came out to 35,000 miles per person, along with an additional $6 for taxes. For the return leg of our trip also, we got on the Tokyo to Minneapolis direct flight. This also cost 35,000 miles per person, but $45 in taxes and fees. In sum, the total for this entire itinerary was 70,000 miles per person and $51 in taxes. The cash equivalent value of the itinerary at the time of booking was ~ $2800. The cheapest available tickets for similar itineraries with some compromise on the flight timings was close to $2600 USD.


Last minute business class tickets
10 days before our scheduled departure date, we ended up finding business class awards on United Polaris to Tokyo. This was a 1-stop itinerary: MSP-ORD-HND. These awards were bookable on United’s website for 100,000 points + 6 USD in taxes per person. But, Air Canada also sold the same tickets for 75000 miles + 75 USD in taxes and fees per person. We immediately transferred 150,000 Amex points and we were able to secure the reservation. We ended up with a 3.5 hours long layover in Chicago during which we got to check out the awesome Polaris lounge. We arrived well-rested in Tokyo around 17:30 pm local time having slept just enough during the 16 hours journey. We were able to keep ourselves awake until 9 pm on our arrival day in Japan, before we fell asleep. Traveling in a lay flat seat and being well-rested was fully worth the additional points we spent.
For the return back to the US, 1 week before our scheduled flight out of Tokyo, we found availability for ANA’s business class for HND-ORD on United’s website. We knew what we had to do – call Virgin Atlantic right away, and use 47500 points + 300 USD in taxes to secure that reservation! ANA’s business class (The Room) is a highly comfortable and industry-leading business class product. And it was a fantastic overall experience.
The final cost came out to 122,500 points and 375 USD per person to travel business class both ways. The cash rates to points comparison for this type of redemption is mostly meaningless in our opinion. The cost of the business class tickets for long-haul flights is typically at least 5000-6000 USD round trip. There is no way we would pay so much in cash. The luxury of a lay-flat bed, ala-carte dining at lounges, showers etc. are very subjective also. For us, this kind of aspirational (and arguably luxurious) travel is only possible using points and miles. And every once in a while, when we take long-haul flights, traveling in luxury makes for a memorable experience.

Leave a Reply